Back to News
Although designing new trusses and necessary accessories is not always rocket science, at MILOS we always use the most advanced technology for the design of all our new components.

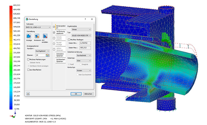
Originally designed by NASA for the aerospace sector, we today use the FEM software Nastran (NASA Structural Analysis System) to check our designs for the highest possible load-bearing capacity with optimized material use.

Even during these difficult times MILOS continues to develop new products for the future.

Image-1.png
 
Image-2-(1).png

Image-3.png
 
MILOS. A 25+ years young brand, with fast, flexible, and affordable quality solutions. “MILOS. Works Better”